新疆风机叶片断裂?国家电投:没这事!
家人们谁懂啊!昨天刷到“新疆风电叶片断裂”的视频,那叫一个触目惊心——铁打的风机说折就折,评论区都在刷“新能源要完”!结果今天国家电投直接甩出王炸:新疆塔城7个风电项目全员在岗,叶片连根头发丝都没伤着!

看看这谣言视频拍的,乌云密布+断裂特写,配文“天灾还是人祸”,差点把我CPU干烧了!结果官方一查,拍摄地点压根不在新疆,是三年前国外某风场的事故旧图!
瀚弟吐槽:“造谣者这脑回路比台风天的风筝还野!建议直接送去检修——毕竟风机叶子没断,你的逻辑链先断了!”
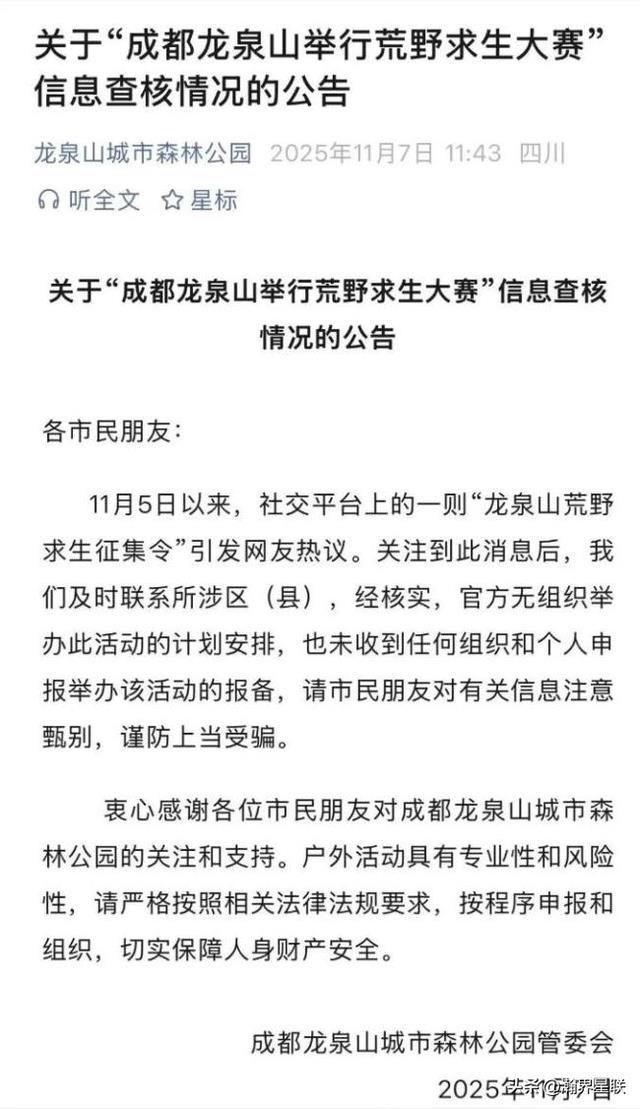
成都龙泉山荒野求生赛?官方:未组织!
“组队去龙泉山荒野求生,赢了奖10万!”这两天朋友圈被这张“征集令”刷爆,评论区已经有人开始晒登山包了。结果成都龙泉山管委会连夜发声明:我们连个报备都没收到,这比赛怕不是在平行宇宙办的?

最绝的是谣言里写“组委会提供打火石和蛇药”,合着主办方是贝爷本爷?有网友扒出,所谓“报名链接”点进去是卖户外装备的,这波啊,是镰刀直接往智商税上砍!
瀚弟辣评:“想体验荒野求生?建议先求求自己别信假新闻!真要去了,可能第一天就得靠啃树皮上热搜——#成都市民误食毒蘑菇送医#”
立冬天气定一冬冷暖?气象专家:不科学!
“立冬晴,一冬凌;立冬阴,一冬温”——这两天你妈是不是也发了这条朋友圈?结果中央气象台专家直接开怼:季节气候是被大气环流、海洋温度等N个大佬管着的,单日天气想当预言家?纯属玄学!

瀚弟翻了翻老黄历,发现类似谚语有800种,比如“立冬刮东风,立春雪打灯”“立冬有雨防烂冬”,合着不管啥天气都能套上!现在超级计算机7天预报都费劲,有人拿立冬当天气预报,怕不是想转行算卦?
瀚弟扎心:“要是立冬能预测一冬,气象台早就改名叫‘半仙阁’了!建议直接看我直播——明天冷穿秋裤,暖吃冰棍,准确率100%!”
⚖️ 治理动态:网络乱象“重拳出击”
重庆关闭违法违规账号
重庆市网信办这波操作太飒了!直接端掉216个网站+123个账号,重点整治仿冒官媒、涉黄涉赌。有网友发现,自己关注的“财经内幕”号突然消失,一查才知道是个杀猪盘!
瀚弟锐评:“网络不是法外之地,乱发帖的后果比双十一剁手还惨——毕竟手剁了能长,号封了可就找不回来了!”
昆明曝光编造谣言案例
昆明这俩大哥更是重量级:一个在快手编“河北出事”,被批评教育;另一个在小红书P假中考分数线,罚款200元。评论区笑疯:“这智商确实该回炉重造,建议先考个造谣资格证!”

瀚弟调侃:“中考分数都敢瞎编?下次是不是要发‘马云给我转账1亿’?建议直接报警,让警察叔叔给你补补法律课!”
瀚弟冷知识:立冬预测为啥不靠谱?
现代气象靠的是超级计算机分析海量数据,7-10天预报已是极限,三个月预测纯属“玄学”!比如今年立冬北京晴天,但去年同期下了雪,你说这谚语听谁的?
总结:“信立冬谚语,不如信我瀚弟的天气预报——明天冷穿秋裤,暖吃冰棍,主打一个实用主义!”
互动话题:你被哪些谣言坑过?
A. 立冬决定一冬冷暖
B. 某地突发神秘事件
C. 学霸独家秘笈泄露
D. 瀚弟的脑洞(比如:外星人送暖宝宝?)
